为落实共青团中央、教育部、全国学联联合下发的《关于推动高校学生会(研究生会)深化改革的若干意见》,并结合《关于巩固高校学生会(研究生会)改革成果的若干措施》文件要求,接受广大师生监督,现将我校2024—2025学年学生会(研究生会)改革情况公开如下。
一、改革自评表
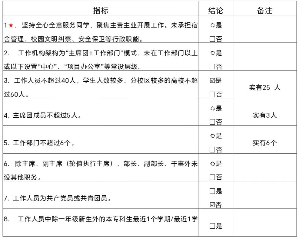
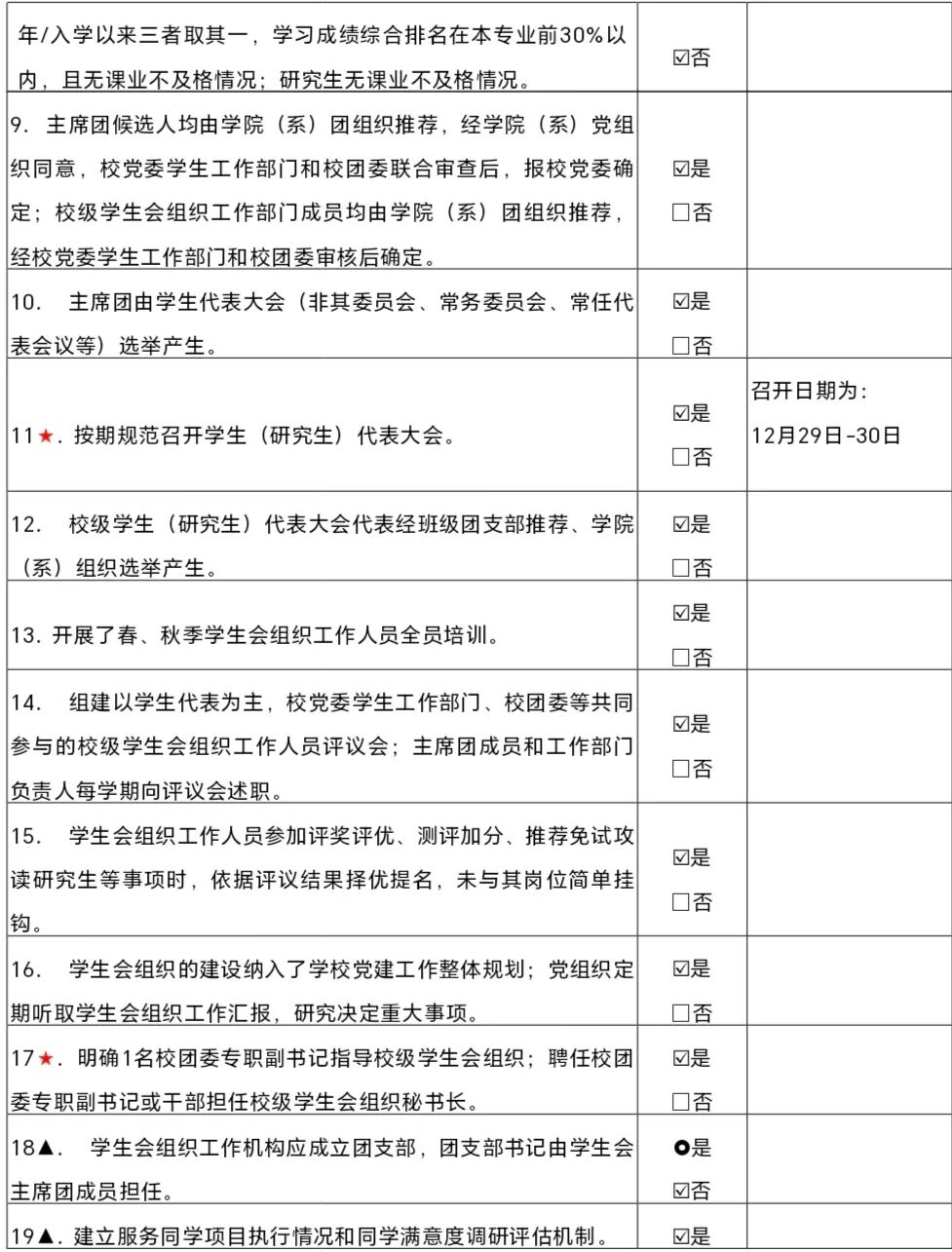
(一)校级学生会组织改革自评表



(二)二级学生会组织(含二级院系、书院、分校区等学生会、研究生会)改革自评表


二、达州职业技术学院学生会章程





三、达州职业技术学院学生会工作机构组织架构图

四、校级组织工作人员总名单
(一)学生会工作人员


五、校级组织主席团成员候选人产生办法
根据《中华全国学生联合会章程》和四川省学生联合会的有关规定,在本次选举工作中,共青团达州职业技术学院委员会向院党委呈报了《关于召开达州职业技术学院第六次学生代表大会的请示》院党委常委会研究同意袁山权、肖晴、吴宗滔等3名同学为达州职业技术学院第六届学生会执行主席候选人建议人选。
新召开的达州职业技术学院第六次学生代表大会上,袁山权、肖晴、吴宗滔等3名同学均已当选为第六届学生会委员,具备执行主席候选人资格。按照团的有关规定和程序,现将以上执行主席候选人建议人选提交达州职业技术学院第六届学生会第一次全体会议酝酿讨论,确定并提交选举。
六、校级组织主席团成员选举办法


七、达州职业技术学院学生代表大会代表产生办法


八、达州职业技术学院第六次学生代表大会召开情况
(一)会议名称达州职业技术学院第六次学生代表大会
(二)会议时间2024年12月30日14:40-16:40
(三)会议地点明理楼一楼学术报告厅
(四)主持人肖晴
(五)参与会议人员领导嘉宾、全体委员候选人、全体代表、筹委会全体人员、各代表团正副团长
(六)会议议程
1.全体起立,奏唱《国歌》
2.介绍到会的领导和来宾
3.致开幕词
4.党委副书记刘江讲话
5.审议并通过达州职业技术学院第五届学生会工作报告
6.请校团委副书记王可作关于学生会工作报告的决议
7.选举达州职业技术学院第六届学生会委员
8.宣布学生会委员选举结果
9.宣读倡议书
10.致闭幕词
11.全体起立,奏唱《团歌》
八、校团委指导学生会主要责任人
以上自评公开内容如有不实情况,可发送邮件至四川省学联邮箱sichuanxuelian@163.com或全国学联秘书处邮箱xuelianban@126.com反映。